
Diva 3003mg Com 21 Comprimidos Revestidos
Anticoncepcional Diva Preço Como Tomar E Colaterais Bula
Anticoncepcional Diva Benefícios Efeitos E Mais
Diva 20 Com 24 Comprimidos E Mais 4 Comprimidos Placebos
Diva 20 244 Comprimidos Revestidos
Diva Salud Femenina Laboratorio Elea Phoenix
Sobre Minha Experiência Com O Anticoncepcional Menstruação
Entenda Os Diferentes Tipos De Pílulas Anticoncepcionais
Quais São Os Anticoncepcionais Mais Fortes E Mais Fracos
Diva Salud Femenina Laboratorio Elea Phoenix
Diva 20 28 Comprimidos Exeltis Droga Raia
Sobre Minha Experiência Com O Anticoncepcional Menstruação
Sobre Minha Experiência Com O Anticoncepcional Menstruação
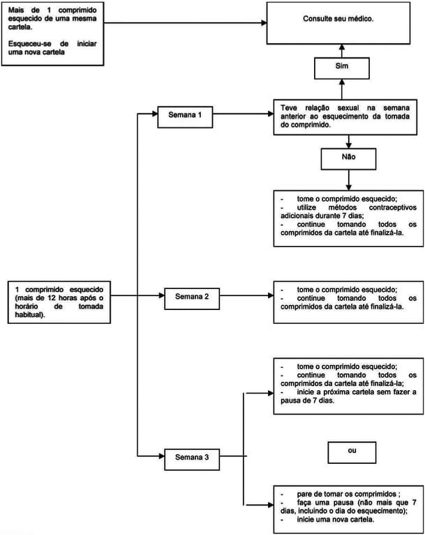
Pílula Com Ou Sem Pausa Veja A Diferença Do Método
Comprar Anticoncepcional Online Drogaria Nova Esperança
Anticoncepcional Farmácia Online Da Rede Drogal
Diva 20 3mg 002mg Caixa Com 24 Comprimidos Revestidos 4 Placebos
Qual é O Melhor Anticoncepcional Youtube
Anticoncepcional Farmácia Online Da Rede Drogal
Anticoncepcionais Medicamentos Saúde Droga Raia
Anticoncepcional Diva Preço Como Tomar E Colaterais Bula
Diva 3003mg Com 21 Comprimidos Revestidos
Rede Tiradentes Tipos De Pílulas Qual Engorda Diferenças
Como Tomar O Anticoncepcional De 28 Comprimidos Youtube
Anticonceptivos Risgos Y Efectos Secundarios Mdsaúde
Diva 20 Com 24 Comprimidos Hormonais Mais 4 Placebos
Tipos De Píldoras Anticonceptivas Diferencias Efectos
Drospirenona E Etinilestradiol Araujo Mobile
Las Pastillas Anticonceptivas Engordan Mdsaúde
Diva 28 Medicamentos En Montevideo En Mercado Libre Uruguay
Diva 28 Medicamentos En Montevideo En Mercado Libre Uruguay
Yaz Bula Original Extraída Manualmente Da Anvisa Cr
Anticoncepcional Molieri 30 Engorda Ou Emagrece
Encontre Diva No Cliquefarma Preço E Onde Comprar
Anticonceptivos También Tendrán Control De Precios
Encontre Diva No Cliquefarma Preço E Onde Comprar
Inkafarma Los Métodos Anticonceptivos Más Efectivos
Farmácia Popular Anticoncepcionais Farmácia Popular
Ginelea Salud Femenina Laboratorio Elea Phoenix
Molièri 20 Bula Original Extraída Manualmente Da Anvisa Cr
Miranda Salud Femenina Laboratorio Elea Phoenix
Qual Anticoncepcional Engorda Youtube
Rede Tiradentes Tipos De Pílulas Qual Engorda Diferenças
Cinco Mitos Sobre Las Pastillas Anticonceptivas Y La Verdad
Ginelea Salud Femenina Laboratorio Elea Phoenix
Secadora Gama Diva 3d Keration
Diva 3003mg Com 21 Comprimidos Revestidos
Anticoncepcional Adesivos Oral Genérico Drogaria Araujo
Rede Tiradentes Tipos De Pílulas Qual Engorda Diferenças
Anticoncepcional Diva Preço Como Tomar E Colaterais Bula
Como Engravidar Tomando Anticoncepcional é Possível
Cómo Debes Tomar Las Pastillas Anticonceptivas Centro Mujer
Anticoncepcional Em Promoção Nas Lojas Americanascom
Tipos De Píldoras Anticonceptivas Diferencias Efectos
Anticonceptivos Y Antibióticos Cómo Interaccionan
Femexin Salud Femenina Laboratorio Elea Phoenix
As 10 Pílulas Mais Vendidas Usadas Em Portugal Em 2017
Farmacia Estrella Ljekarnadrogerija Córdoba Argentina
La Píldora Para Mayores De 40
Drospirenona Wikipedia La Enciclopedia Libre
Espadiva Para Qué Sirve Dosis Precio Fórmula Y Genérico
Melhor Pílula Anticoncepcional Para A Pele Melhor Pílula
Bem Estar Bem Estar Explica As Opções De Anticoncepcionais
Pílulas E Comprimidos Anticoncepcionais Com Menor Preço Cr
El Precio Del Transporte Público En Madrid Actualidad El
Anticonceptivos Listado Anexo Iii B
Femexin Salud Femenina Laboratorio Elea Phoenix
Melhor Pílula Anticoncepcional Para A Pele Melhor Pílula
Anticonceptivos Y Antibióticos Cómo Interaccionan
21 Métodos Anticonceptivos Alternativos Al Preservativo
Diva 20 3mg003mg C 28 Comprimidos Anticoncepcional
Melhor Pílula Anticoncepcional Para A Pele Melhor Pílula
Anticonceptivos Archives Farmacia Perfumería Albisu
Irisana Copa Menstrual Talla L 1 Unidad
Dirección De Salud Sexual Y Reproductiva
Copa Menstrual Y Esponjas Menstruales Boticaria Garcia
Prospecto Yasminelle Diario 3 Mg 002 Mg Comprimidos
Ginelea Salud Femenina Laboratorio Elea Phoenix
Anticoncepcional Em Promoção Nas Lojas Americanascom
Laminas Anticonceptivas Vcf
20 Preguntas Y Respuestas Sobre La Copa Menstrual
Fotorrelato Cuántos Métodos Anticonceptivos Conoce Son
Trótula Crítica Anticonceptivos Hormonales Los Más Suaves
Mirena Anticonceptivo Super Oferta
As 10 Pílulas Mais Vendidas Usadas Em Portugal Em 2017
Adn Bogotá Septiembre 16 De 2016 By Diarioadnco Issuu
Anticonceptivos Listado Anexo Iii B
Drospirenona Wikipedia La Enciclopedia Libre
Trótula Crítica Anticonceptivos Hormonales Con Estrógenos Y
Envejecimiento Personas Mayores Y Agenda 2030 Para El
Promoción Flower Secret Paga 12490 Ahorra Un 52
Será Que Engorda 8 Respostas Sobre O Anticoncepcional Donna
Modelo Menstrual De La Solución De La Taza Del Diva El Nuevo Poste Parto Yo 30excedente 2 1 Tazas Por Diva International
NEXT PAGE:
あれは ユニーク Anticoncepcional Diva 20 244 Preço
あれは ユニーク Anticoncepcional Diva 20 244 Preço, うまくいけば's 便利であなたはそれが好き.
あなたは読んでいる ユニーク Anticoncepcional Diva 20 244 Preço,URLアドレス: https://kolaneta.blogspot.com/2020/06/anticoncepcional-diva-20-244-preco.html
0 件のコメント:
コメントを投稿